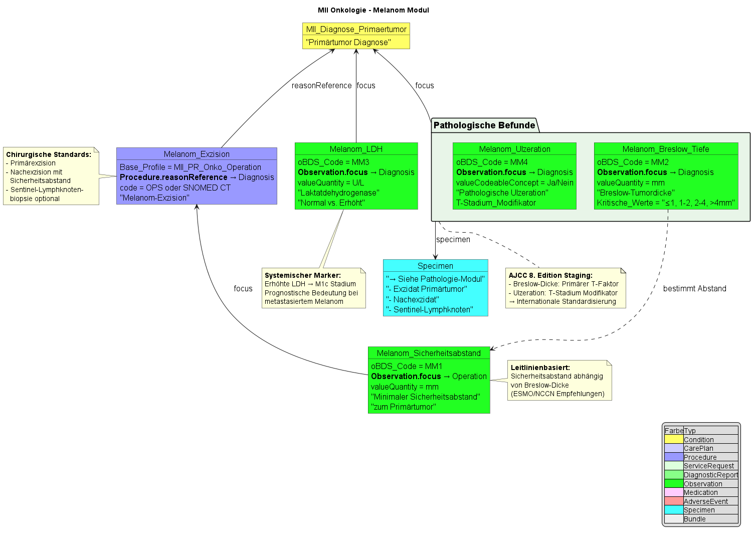
Die Melanom-spezifischen Profile erweitern das MII KDS Onkologie Modul um spezielle Datenelemente für das maligne Melanom gemäß den Anforderungen der organspezifischen Module der ADT/GEKID-Basisdokumentation.
Die Melanom-Module umfassen folgende spezifische klinische Parameter:
Diese Profile werden typischerweise in folgenden Szenarien verwendet:
Alle Melanom-spezifischen Profile:
focusEin vollständiges Beispiel-Bundle für Melanom-Patienten ist verfügbar unter:
Das Bundle demonstriert die Verwendung aller Melanom-spezifischen Profile in einem realistischen klinischen Kontext.
Powered by SIMPLIFIER.NET
