Das Kolorektales Karzinom (KRK) Modul implementiert die organspezifischen FHIR-Profile für die Dokumentation von kolorektalem Karzinom gemäß dem onkologischen Basisdatensatz (oBDS).
Das Modul umfasst spezialisierte Profile für die charakteristischen Aspekte der KRK-Behandlung:
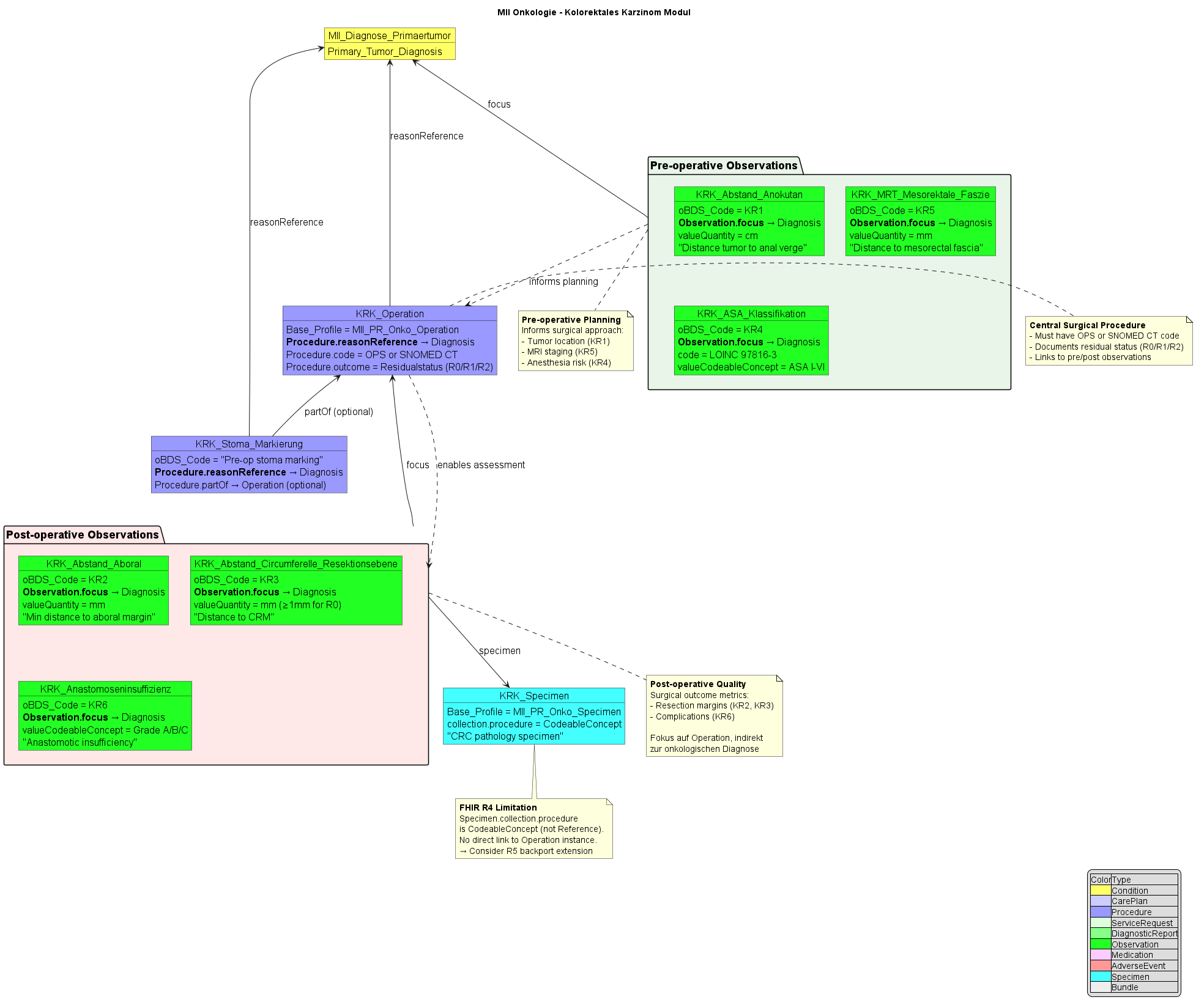
Die folgende Abbildung zeigt die Struktur des KRK-Moduls und die Beziehungen zwischen den verschiedenen FHIR-Ressourcen:
Die KRK-Profile sind eng mit den übergeordneten onkologischen Ressourcen verknüpft:
focussubject-ReferenzDie KRK-Profile implementieren folgende oBDS-Datenfelder:
Die KRK-Profile verwenden eine Kombination verschiedener Terminologien:
Das KRK-Modul umfasst folgende FHIR-Profile:
Die KRK-Profile ermöglichen eine vollständige und strukturierte Dokumentation der kolorektal-karzinom-spezifischen Daten entsprechend den aktuellen medizinischen Standards und dem oBDS.
Powered by SIMPLIFIER.NET
